Residential Complex: Two Townhouses. Kavač, Tivat, Montenegro
The project was implemented under the guidance of:

Svetlana Gotovskaya
Architect
Architect with over 15 years of professional experience. Advanced through a comprehensive career path from Architectural Technician to Lead Architect. Extensive experience in designing diverse projects — from residential and commercial buildings to public spaces. Contributed to the development of high-profile projects, including: Experienced in managing projects across all stages — from pre-design analysis and…

Dmitry Gotovsky
Structural Engineer
Over 20 years of experience. PhD in Technical Sciences. Served as Chief Structural Engineer of a design institute for 5 years. Expert in the design of reinforced concrete, steel, masonry, and timber structures. Develops construction drawings in accordance with local standards—clear and practical for construction crews. Specialist in seismic design of buildings.Expert in the analysis…

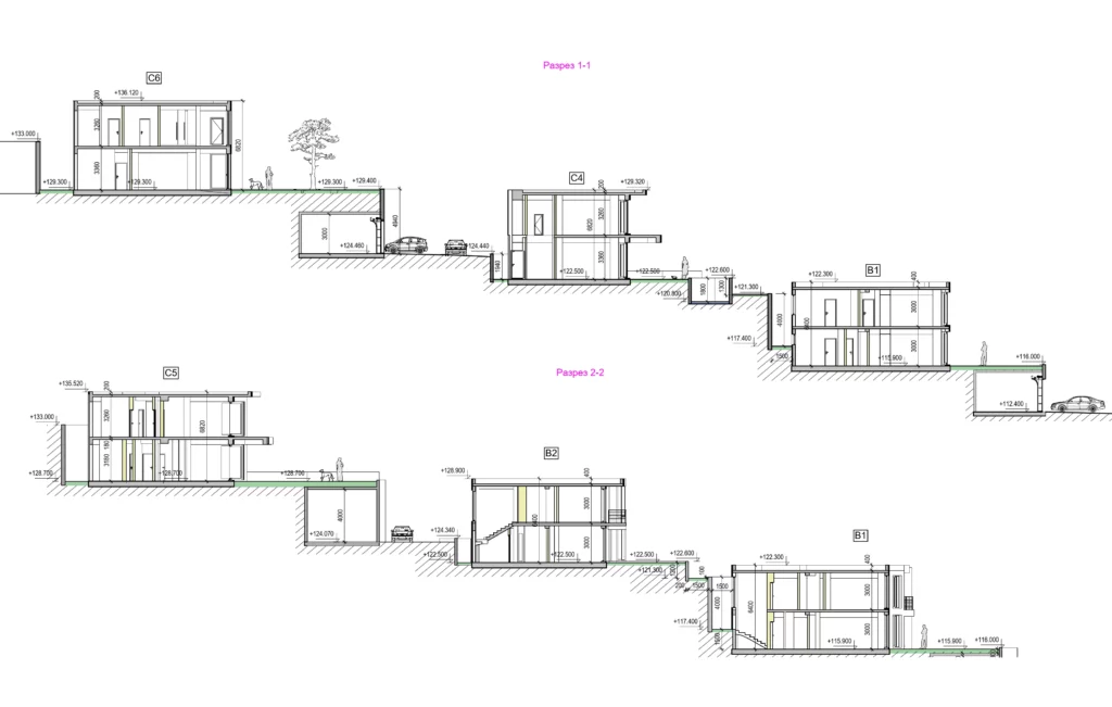
The project was developed as an extension of an existing cottage community.
The main task set by the client was to achieve the best financial performance by increasing the total construction area while maintaining the site’s ergonomics and sea view characteristics.
The complex includes two townhouses, each for two owners, with a total area of 300 m².
Despite the challenging terrain of the plot, it was possible to achieve maximum technical and economic indicators while preserving panoramic sea views and a comfortable spatial organization.











